|
|
|
 |
|
W,ZW型酒精蒸馏装置
|
| 我公司生产的酒精蒸馏装置有两类系列,一类是由上海医药工业设计院专为我公司设计的定型产品:W型间接加热间歇式,另一类是在上海五洲制药厂多年生产经验基础上,由该厂提供的新设计,由我公司定点生产的ZW型直接蒸汽加热式酒精蒸馏装置 |
一、主要用途
本装置适用于制药、食品、轻工、化工等行业的稀酒精回收。也适用于甲醇等其他溶媒的蒸馏。本装置根据用户的要求,可将30℃左右的稀酒精蒸馏到90°~95°酒精,成品酒精度要求越高,可加大回流比,但产量则相应降低。
二、设备结构特性和技术性能
·装置特点·
本装置采用高效的陶瓷或不锈钢波纹填料。蒸馏塔体采用不锈钢制,从而防止了铁屑堵塞填料的现象,延长了装置的使用期限。本装置中凡接触酒精的设备部分如冷凝器、稳压罐、冷却蛇管等均采用不锈钢,以确保成品酒精不被污染。W型蒸馏釜采用可拆式U型加热管,在检修时可将U型加热管移出釜外,便于对加热管外壁及蒸馏釜内壁进行清洗。ZW型则省去间接加热蒸馏釜。
冷凝器采用列管式换热器,也可根据用户要求供应螺旋板式换热器。冷却器采用盘管式冷却器,并配套供应稳压罐和比重测定器。
其它辅助设备如:计量罐、酒精贮罐等用户自备。我公司也可按用户要求另行加工供应。W型可间歇生产,也可半连续生产。ZW型为连续式生产。
三、技术参数
·进料浓度:30°~80°,
·出料浓度:90°~95°, |
|
型 号 |
塔 径 |
30°~40°进料的生产能力 |
60°~80°进料的生产能力 |
(㎜) |
90° |
95° |
90° |
95° |
W-200 |
Ф200 |
35 |
26 |
45 |
36 |
W-300 |
Ф300 |
80 |
61 |
100 |
80 |
W-400 |
Ф400 |
150 |
120 |
180 |
140 |
W-500 |
Ф500 |
230 |
185 |
275 |
220 |
W-600 |
Ф600 |
335 |
270 |
400 |
320 |
W-800 |
Ф800 |
578 |
480 |
710 |
568 |
W-1000 |
Ф1000 |
930 |
750 |
1110 |
888 |
W-1200 |
Ф1200 |
1340 |
1080 |
1600 |
1280 |
ZW-200 |
Ф200 |
95 |
≥95°60 |
110 |
≥95°80 |
ZW-300 |
Ф300 |
200 |
120 |
240 |
165 |
ZW-400 |
Ф400 |
360 |
230 |
420 |
300 |
ZW-500 |
Ф500 |
562 |
358 |
656 |
468 |
ZW-600 |
Ф600 |
810 |
517 |
945 |
675 |
ZW-800 |
Ф800 |
1440 |
920 |
1680 |
1200 |
ZW-1000 |
Ф1000 |
2550 |
1437 |
2625 |
1875 |
|
·回流比:R=1~3(根据进出料浓度而定),
·残液排放含醇浓度:W型≤3°,ZW≤1°
·生产能力(㎏/h)
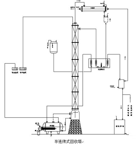
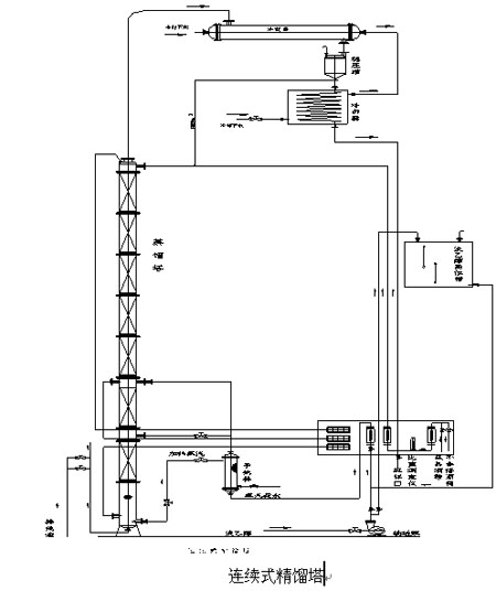
四、·工艺流程· |
|
|
|
|
|